Use fc::Control::prepareRecursiveDir() to download a set of file and subdirectories, then upload the same set to a new location. Statistics on all the transferred files are displayed using fc::TransferStats::getStr(). More...

Functions | |
| void | example006_print_stats (const fc::TransferStatsMap &m) |
| int | example006 () |
| int | main (int argc, char *argv[]) |
Variables | |
| const std::string | username = TEST_USER |
| const std::string | password = TEST_PASS |
| const std::string | serverIP = TEST_SERVER |
Use fc::Control::prepareRecursiveDir() to download a set of file and subdirectories, then upload the same set to a new location. Statistics on all the transferred files are displayed using fc::TransferStats::getStr().
| void example006_print_stats | ( | const fc::TransferStatsMap & | m | ) |
References fc::TransferStats::getStr(), and stats.


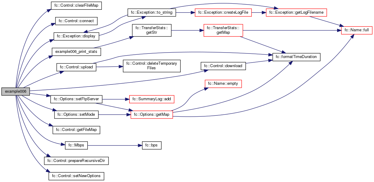
| int example006 | ( | ) |
References fc::Control::clearFileMap(), fc::Control::connect(), fc::Exception::display(), fc::Control::download(), example006_print_stats(), fc::Control::getFileMap(), fc::kFtp, fc::kUdp, fc::Mbps(), password, fc::Control::prepareRecursiveDir(), serverIP, fc::Options::setFtpServer(), fc::Options::setMode(), fc::Control::setNewOptions(), fc::Control::upload(), and username.


| int main | ( | int | argc, |
| char * | argv[] | ||
| ) |
| const std::string username = TEST_USER |
| const std::string password = TEST_PASS |
| const std::string serverIP = TEST_SERVER |